中国·金沙(9001cc)以诚为本-Well-known百科

金沙9001cc以诚为本
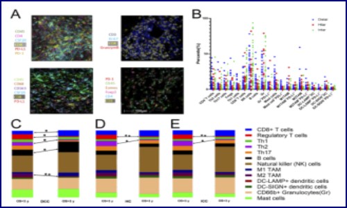
文献解读 | 运用 Olink 蛋白质组发现生物标志物组合加速卵巢癌无创早诊

服务科技创新,护航人类健康!www.shbio.com

2022/07/28详情 >
文献解读 | 运用 Olink 蛋白质组发现生物标志物组合加速卵巢癌无创早诊

服务科技创新,护航人类健康!www.shbio.com

2022/07/28详情 >
文献解读 |T-LGLL 的 scRNA-seq 与 TCR 分析

服务科技创新,护航人类健康!www.shbio.com

2022/07/27详情 >
​Nature Genetics | 单细胞图谱揭示肠息肉向到结直肠癌的恶性转化过程

服务科技创新,护航人类健康!www.shbio.com

2022/07/25详情 >
项目文章 | 单细胞 RNA 测序揭示急性心肌梗死的循环免疫图谱

服务科技创新,护航人类健康!www.shbio.com

2022/07/15详情 >
文献解读 | 鉴定和应用髓核前体细胞治疗椎间盘退变

服务科技创新,护航人类健康!www.shbio.com

2022/07/13详情 >
热门推荐
临床科研新利器!纳米级时空转录组 FFPE V1.1 预售启动,解锁研究新可能

临床科研新利器!纳米级时空转录组 FFPE V1.1 预售启动,解锁研究新可能

服务科技创新,护航人类健康!www.shbio.com

2025/09/12详情 >
八月高分文献速递 | 空间转录组系列

八月高分文献速递 | 空间转录组系列

服务科技创新,护航人类健康! www.shbio.com

2025/09/05详情 >
XML 地图